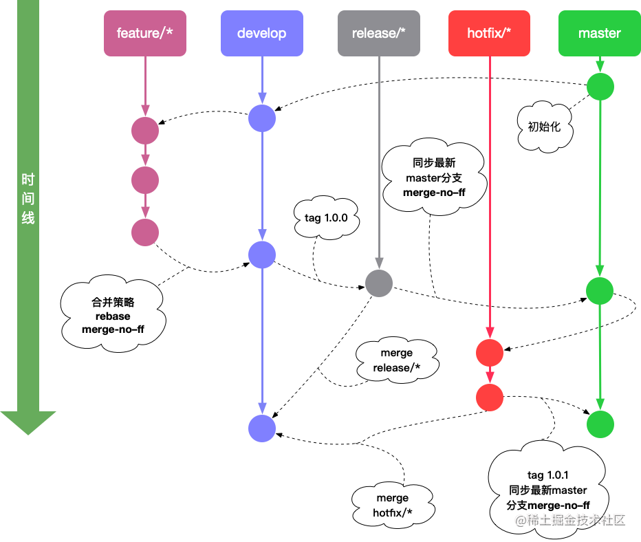
六.分支策略
1.主分支(master)
- 主分支是用来部署生产环境的稳定版本代码。通常情况下,该分支应该是可供生产使用的最新代码。开发人员不应该直接向主分支提交代码,只应该将经过测试和审核的代码合并到主分支
2.开发分支(develop)
- 开发分支是用来集成各个开发人员的功能开发代码的地方。所有新开发的功能都应该从该分支开始,开发完成后再合并到主分支。开发分支可以被认为是主分支的预备分支
3.功能分支(feature)
- 功能分支是从开发分支中分离出来的用于开发特定功能的分支。当需要开发一个新的功能时,从开发分支创建一个新的功能分支,并在该分支上进行开发。开发完成后,将该分支合并回开发分支
4.热修复分支(hotfix)
- 当线上出现紧急问题时,需要及时修复。创建一个修复分支,从主分支中分离出来,并在该分支上进行修复。修复完成后,将该分支合并回主分支和开发分支
5.发布分支(release)
- 发布分支用于准备发布新版本。当所有功能开发完成,并通过测试后,可以从开发分支中创建一个发布分支。在发布分支中进行最终的测试和调整,直到准备好发布正式版本。完成后,将发布分支合并到主分支,并添加一个标签以标记版本号
